重磅!2021年中国及31省市保险业政策汇总及解读(全)——上篇(国家层面篇)
2025-11-30 13:24:26来源:[db:来源]作者: [db:作者]阅读量:
(原标题:重磅!2021年中国及31省市保险业政策汇总及解读(全)——上篇(国家层面篇))
近年来中国保险行业持续高速增长,带动了我国保险业产业强劲发展。为了进一步推动我国保险业行业的快速平稳发展,完善我国保险业行业产业链,政府颁布一系列措施推动我国该行业的发展,规范市场竞争,提高我国保险业行业的竞争力。
根据我国国民经济“八五”计划至“十四五”规划,国家对保险行业的支持政策经历了从“大力发展保险业”到“健全社会保险制度”再到“改革社会保险制度”的变化。截止2019年我国人均保险费额首次突破3000元,增长至3046.07元。2020年中国保险深度增长为4.45%。
根据《“十四五”规划和2035远景目标纲要》,至2025年,我国基本养老保险参保率提高到95%,对此全国各省市也陆续提出了发展规划,本文将对国家层面、地方层面保险行业政策的重点内容及发展目标进行深度解读。
1、政策历程图
近年来中国保险行业持续高速增长,带动了我国保险业产业强劲发展。根据我国国民经济“八五”计划至“十四五”规划,国家对保险行业的支持政策经历了从“大力发展保险业”到“健全社会保险制度”再到“改革社会保险制度”的变化。
“八五”计划(1991-1995年)至“九五”计划(1996-2000年)时期,国家层面提倡:大力发展保险业,改革保险制度;从“十五”规划开始,规划主要重点在健全社会保险制度和社会保险体系;“十二五”至“十四五”期间,规划明确了要加快完善社会保险制度,明确了深化保险公司改革。到“十四五”时期,根据《“十四五”规划和2035年远景目标刚要》,改革社会保险制度健全全民医保制度成为“十四五”时期的重要任务。

2、国家层面政策汇总及解读
——国家层面保险行业政策汇总
建国以来中国人民银行、财政部在不同历史时期都曾行使过保险监管的职能;随着银行业、证券业、保险业分业经营,1998年11月18日,国务院批准设立的中国保险监督管理委员会,专司保险监管职能。2018年4月8日,中国银行保险监督管理委员会在京揭牌,标志着新组建的中国银行保险监督管理委员会正式挂牌运行。2017年5月,中国人民银行成立了金融科技委员会以加强金融科技的研究及促进中国金融科技行业的健康发展。
自1991年以来,国务院、国家发改委、保监会等多部门都陆续印发了支持、规范保险行业的发展政策,内容涉及保险公司发展经营、保险行业政策、法律法规、保险财务、偿付能力、资金运用等内容:






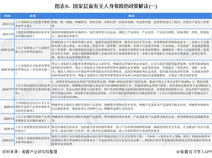
——人身保险政策解读
人身保险作为我国最大的险种,近年来实现快速发展,保险制度和体系不断完善。为了促进人身险业务平稳健康发展,“十四五”时期各保险行业主体,坚持“保险姓保”的发展理念,将进一步规范人身保险市场秩序,保护保险消费者合法权益。
加强人身险业务规范管理,以高质量发展为导向,科学制定发展规划;以保险消费者需求为中心,公平合理设计保险产品;以依法合规为红线,严格规范销售行为并加大违法行为查处力度。



——财产保险政策解读
财产险是我国除了人身保险之外的第二大险种,包括财产保险、农业保险、责任保险、保证保险、信用保险等以财产或利益为保险标的的各种保险。作为现代保险业的两大部类之一,财产保险通过各保险公司的社会化经营,客观上满足着人类社会除自然人的身体与生命之外的各种风险保障需求,是当代社会发展必不可少的经济补偿制度。
“十三五”以来,国家发改委、银保监会等相关部门也陆续出台相关政策推进财产保险健康发展,具体内容包括扩大财产保险保障范围、实行保险综合实力、偿付能力等监管,维护保险市场秩序,制定保险费率行业标准,化解突出风险等,重点改革有序推进,促进保障作用充分发挥。




——国家层面保险行业发展目标解读
《中共中央关于制定国民经济和社会发展第十四个五年规划和二〇三五年远景目标的建议》(以下简称“十四五”规划报告),对“十四五”期间的经济社会发展规划和远景目标做出了具体建议。“十四五”规划报告中明确提出“高质量发展”“新发展格局”“经济发展目标”等重要概念,涉及长期护理保险、商业医疗保险、农业保险、巨灾保险、重大疾病医疗保险、基本医疗保险、基本养老保险、失业保险、工伤保险、存款保险、社会保险公共服务平台、多支柱养老保险体系等。
在金融保险发展一方面提出应依托经济发展趋势、结合国内外经济环境实现高质量发展;另一方面应注重服务国家发展战略,发挥资金支持与风险保障作用,切实助力我国保险业新发展格局构建与实体经济发展。

更多行业相关数据请参考前瞻产业研究院《中国保险行业市场前瞻与投资规划分析报告》,同时前瞻产业研究院提供产业大数据、产业规划、产业申报、产业园区规划、产业招商引资、IPO募投可研等解决方案。
更多深度行业分析尽在【前瞻经济学人APP】,还可以与500+经济学家/资深行业研究员交流互动。
相关文章
重磅!2021年中国及31省市保险业政策汇总
近年来中国保险行业持续高速增长,带动了我国保险业产业强劲发展。为了进一步推动我国保险业行业的快速平稳发展,完善我国保险业行业产业链,政府...
阅读: 101
十张图了解2021年中国人口发展现状与趋势
人是经济社会发展的基本要素和动力,人口老龄化少子化是中国最大的灰犀牛之一。近年来,我国新生人口数连续下跌。另一方面,老龄人口数量逐年攀升...
阅读: 200
广东“十四五”八大要点解析:研发投入
4月25日,《广东省国民经济和社会发展第十四个五年规划和2035年远景目标纲要》(下简:广东“十四五”规划纲要)公布,全文10余万字,共21章,亮点和...
阅读: 50
热门文章
-
1.重磅!2021年中国及31省市保险业政策汇总
- 1

- 重磅!2021年中国及31省市保险业政策汇总
- 2025-11-30
- 1
-
2.十张图了解2021年中国人口发展现状与趋势
- 2

- 十张图了解2021年中国人口发展现状与趋势
- 2025-11-30
- 2
-
3.A股反弹持续 创业板指涨逾2% 医药板块全
- 3

- A股反弹持续 创业板指涨逾2% 医药板块全
- 2025-11-30
- 3
-
4.广东“十四五”八大要点解析:研发投入
- 4

- 广东“十四五”八大要点解析:研发投入
- 2025-11-30
- 4
-
5.花2万,就能变“人才”,买房可赚百万差
- 5

- 花2万,就能变“人才”,买房可赚百万差
- 2025-11-30
- 5
-
6.17.1%!一季度北京经济“开门红”,居民
- 6

- 17.1%!一季度北京经济“开门红”,居民
- 2025-11-30
- 6
-
7.一季度银行结售汇顺差高达885亿美元 企业
- 7

- 一季度银行结售汇顺差高达885亿美元 企业
- 2025-11-30
- 7
-
8.义乌外贸商户“冻卡”困局 精准打击有多
- 8

- 义乌外贸商户“冻卡”困局 精准打击有多
- 2025-11-30
- 8
-
9.4月23日 金融要闻
- 9

- 4月23日 金融要闻
- 2025-11-30
- 9
-
10.央行开展100亿元逆回购操作
- 10

- 央行开展100亿元逆回购操作
- 2025-11-30
- 10
热门图文
-
累放贷款4万亿!"助微计划"报告重磅发
2024-12-29
-
房地产低位运行!多指标累计增速下降,
2024-12-29
-
上海落户门槛进一步放宽 上海高校应届硕
2024-12-29
-
数字人民币APP又更新了!新增两大功能
2024-12-29
-
深圳发文!加快建设国际财富管理中心,
2024-12-29
-
秦农银行李彬:立足区位优势 探索符合自
2024-12-30
