重磅!2021年全国及31省市铁路投资建设计划汇总(全) 全国计划投产新线3700公里
2025-11-30 11:01:07来源:[db:来源]作者: [db:作者]阅读量:
(原标题:重磅!2021年全国及31省市铁路投资建设计划汇总(全) 全国计划投产新线3700公里)
根据中国国家铁路集团的工作计划,规划2021年全国国家铁路完成旅客发送量31.12亿人、同比增长43.7%,货物发送量37亿吨、同比增长3.4%;扎实推进川藏铁路等国家重点工程,全面完成铁路投资任务,投产新线3700公里左右等。
以投产新线为主要目标
2021年1月,在中国国家铁路集团召开的年度工作会议上,国铁集团负责人表示,2021年,全国铁路安全要保持持续稳定;国家铁路完成旅客发送量31.12亿人、同比增长43.7%,货物发送量37亿吨、同比增长3.4%;
扎实推进川藏铁路等国家重点工程,全面完成铁路投资任务,投产新线3700公里左右;完成铁路经营总收入11770亿元;努力实现铁路节能减排目标,不设具体投资目标。

以“变革”作为重点任务
2021年全国将“变革”作为重点发展任务,努力释放铁路改革创新红利。要求深化运输组织变革,释放发达路网红利;深化管理变革,释放先进技术装备红利;深化机制变革,释放新体制红利;深化交通运输结构变革,释放铁路多式联运红利;深化经营方式变革,释放资源政策红利;运输主业上,要求深化铁路运输供给侧结构性改革,释放市场化经营红利。

各省市铁路建设任务
2021年初,各省/市相继发布2021年《政府工作报告》部署2021年重点工作任务,其中也涉及铁路方面的重点工作。其中,长三角地区的铁路建设继续快速推进,投资规模保持高位运行,预计在750亿元以上,计划开通新线里程833公里,开工项目11个、投产重点项目6个。



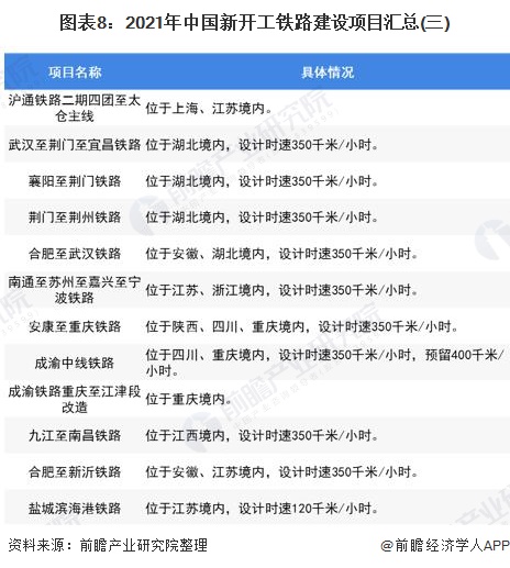
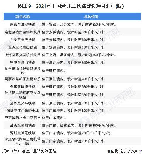
新开工铁路项目汇总
2020年开工渝昆高铁、渝湘高铁重庆至黔江段、郑济高铁濮阳至济南段、沪苏湖高铁、宜昌至郑万高铁联络线、成都至达州至万州高速铁路等多条高铁线。2021年全国又有68铁路项目计划开工,涉及全国多个省(市、区),具体项目如下:





以上数据及分析来源参考前瞻产业研究院发布的《中国铁路行业市场前瞻与投资战略规划分析报告》,同时前瞻产业研究院提供产业大数据、产业规划、产业申报、产业园区规划、产业招商引资、IPO募投可研等解决方案。
相关文章
重磅!2021年全国及31省市铁路投资建设计
根据中国国家铁路集团的工作计划,规划2021年全国国家铁路完成旅客发送量31.12亿人、同比增长43.7%,货物发送量37亿吨、同比增长3.4%;扎实推进川藏铁路等...
阅读: 191
收好!A股年报“排雷”指南来了(名单)
2020年底,沪深交易所分别发布退市新规,2020年度是财务类退市指标的首个适用年度,公司如2020年年报触及新规指标,则将被实施退市风险警示。...
阅读: 83
热门文章
-
1.重磅!2021年全国及31省市铁路投资建设计
- 1

- 重磅!2021年全国及31省市铁路投资建设计
- 2025-11-30
- 1
-
2.剑指药品流通腐败链条,三明医改化解药
- 2

- 剑指药品流通腐败链条,三明医改化解药
- 2025-11-30
- 2
-
3.收好!A股年报“排雷”指南来了(名单)
- 3

- 收好!A股年报“排雷”指南来了(名单)
- 2025-11-30
- 3
-
4.国家发改委:加快实施以人为核心的新型
- 4

- 国家发改委:加快实施以人为核心的新型
- 2025-11-30
- 4
-
5.国家发改委回应大宗商品涨价:受投资炒
- 5

- 国家发改委回应大宗商品涨价:受投资炒
- 2025-11-30
- 5
-
6.国家发改委谈粮食安全:总的看当前形势
- 6

- 国家发改委谈粮食安全:总的看当前形势
- 2025-11-30
- 6
-
7.信息量巨大!我国实现1亿非户籍人口落户
- 7

- 信息量巨大!我国实现1亿非户籍人口落户
- 2025-11-30
- 7
-
8.中翰盛泰:专注医疗体外诊断,做好生命
- 8

- 中翰盛泰:专注医疗体外诊断,做好生命
- 2025-11-30
- 8
-
9.香港疫情又反弹?变异病毒流入社区 港府
- 9

- 香港疫情又反弹?变异病毒流入社区 港府
- 2025-11-30
- 9
-
10.普华永道:全球5050名CEO四分之三预计今年
- 10

- 普华永道:全球5050名CEO四分之三预计今年
- 2025-11-30
- 10
热门图文
-
累放贷款4万亿!"助微计划"报告重磅发
2024-12-29
-
房地产低位运行!多指标累计增速下降,
2024-12-29
-
上海落户门槛进一步放宽 上海高校应届硕
2024-12-29
-
数字人民币APP又更新了!新增两大功能
2024-12-29
-
深圳发文!加快建设国际财富管理中心,
2024-12-29
-
秦农银行李彬:立足区位优势 探索符合自
2024-12-30
